| Organization | Main area of responsibility |
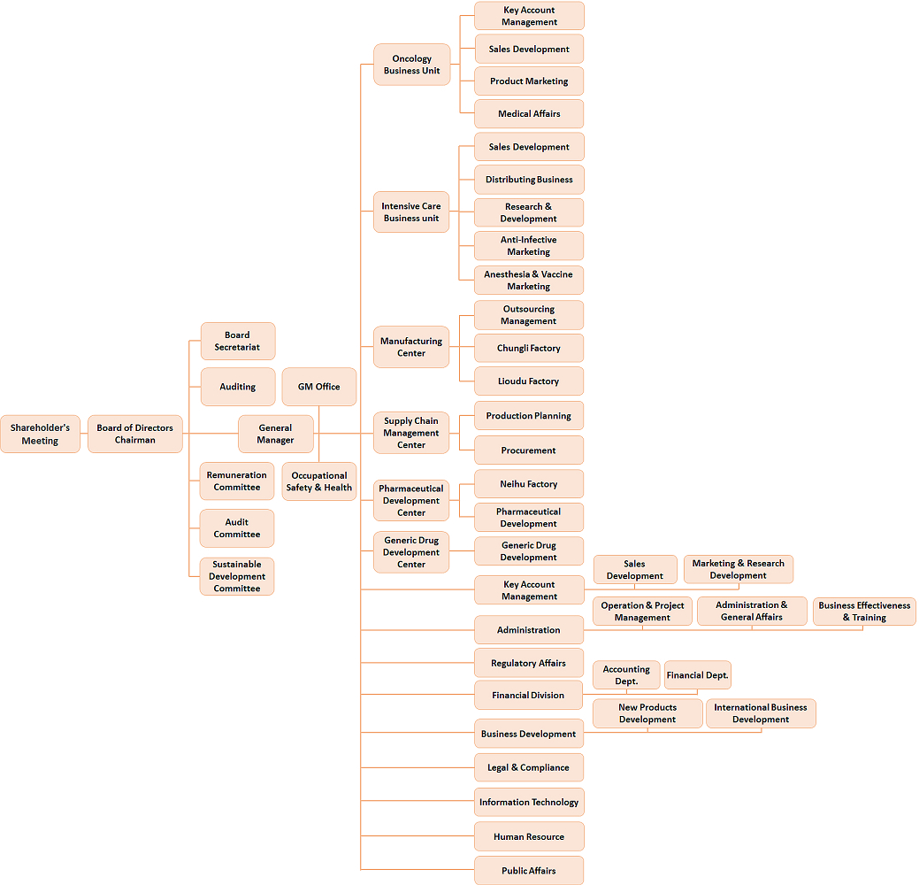
| Board Secretariat | Execute the preparations, documents, general affairs of the board of directors and shareholders' meetings, the handling stock affairs, and stock management operations. Assist board members and continue their education and comply with laws, provide information required for business execution and implement matters assigned by the board of directors. |
| Auditing | Execute a systematic, disciplined approach to evaluate and improve the effectiveness of risk management, and control governance processes. |
| GM Office | Assist General Manager to realize respective strategy under business model. |
| Occupational Safety & Health | Plan and execute the security management, improve the cleanliness of workplaces, safety protection equipments, and process the safety and risk assessment, and control or reduce potential hazards at work. |
| Oncology Business Unit | Execution of strategic planning, development, and project management for oncology drugs in line with development strategies for major diagnostic categories as well as pre- and post-launch marketing planning and business promotion. |
| Intensive Care Business Unit | Execution of strategic planning, development, and project management for anti-infection drugs, vaccines and anesthesia in line with development strategies for major diagnostic categories as well as pre- and post-launch marketing planning and business promotion. |
| Key Accout Management Division | Based on the corperate development strategy to focus on preventive medical care and chronic diesase treatment, and implement encompassing the latest market trend to promote its products and comb out the niche market. |
| Pharmaceutical Development Center | Allocate and coordinate resources to R&D formulation programs to ensure smooth transfer of new know-how to other departments in a timely manner. |
| Generic Drug Development Center | Responsible for the development and process design of general pharmaceutical drugs, speed up the product development schedule, and support the needs of domestic and foreign business units. |
| Manufacturing Center | Integrate and maintain PIC/S GMP management system to ensure TTY’s products meet and exceed global quality standard. |
| Supply Chain Management Center | Responsible for the procurement of raw materials, inventory management of raw materials and finished products, and production schedule management, etc., and develop high-quality suppliers and OEMs, control procurement costs, and ensure procurement quality and cost competitiveness. Through coordinated procurement and OEM management, we ensure timely and stable supply of materials and production schedule control, and establish a safe and stable pharmaceutical supply chain. |
| Administration Division | 1. Strengthen the company's short-, mid- and long-term development preparation and improve the company's administrative decision-making quality and efficiency. 2. Conduct both internal and external communications including strategy coordination, maintaining the key official report in order to smooth operations for company’s mission statement. 3. Follow the market strategy to train, plan the calculate the bonus in order to enlarge the effectiveness and productivity of the sales team. 4. Perform general affairs operations such as general asset management and general affairs procurement. |
| Finance Division | Responsible for daily transactional for the business such as preparing the budgets and forecasts, and to report back on the progress against these throughout the year. This information can be used to plan asset purchases and expansions and cash needs while maintaining investment management, and investor relationship. |
| Business Development Division | In charge of oversea company’s operation and oversea marketing development including assist domastic market development, strategic alliance, new venture evaluation, merger and acquisition. |
| Legal and Compliance Division | 1. Formulation and evaluation of the legal risk prevention system, including review company's contracts and in charge of litigation matters accordingly to ensure practice is in TTY's interest. 2. Provides professional assessments on intellectual property protection and Intellectual property analysis for the company’s product portfolio, and eliminates intellectual property obstacles. |
| Human Resource Devision | 1. Manager the full spectrum of Human Resource functions including recruitment, training, performance evaluation, compensation and benefits. Also responsible for safeguard TTY’s core value in order to maintain competitive edge. |
| Public Affairs Devision | Promptly respond to changes in the business environment and professionalism in public affairs to effectively enhance the company's reputation and product image and popularity. |
| Regulatory Affairs Division | Devote in global pharmaceutical regulatory affairs and strengthening regulatory negotiation and overcome barriers in order to speed up product launch. |
| Information Technology Division | Maintain company's IT infrastructure by developing software and constantly updating hardware to meet company’s ever-changing needs; implement the planning, monitoring and managing of the information safety system, and support the promotion of digital transformation plans. |